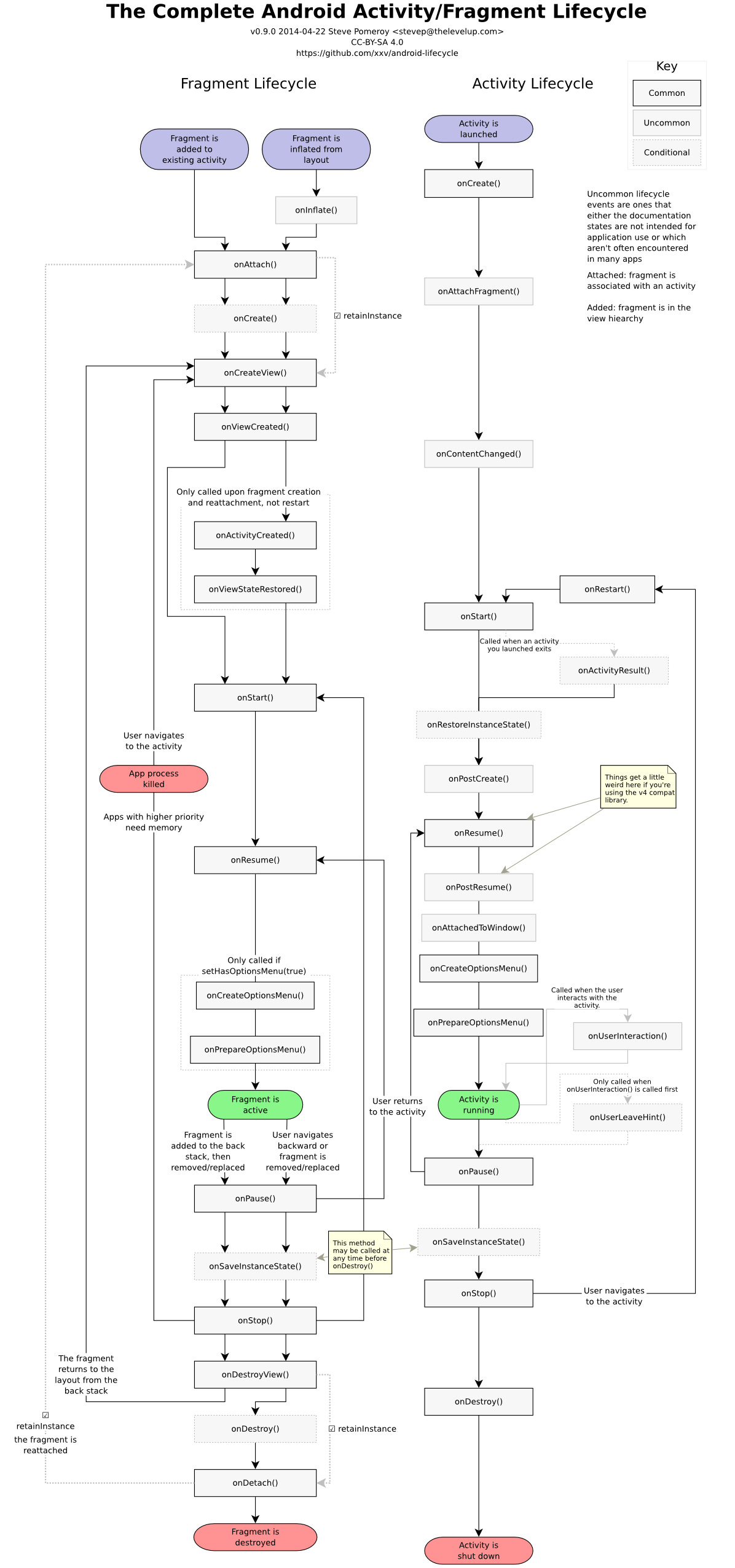
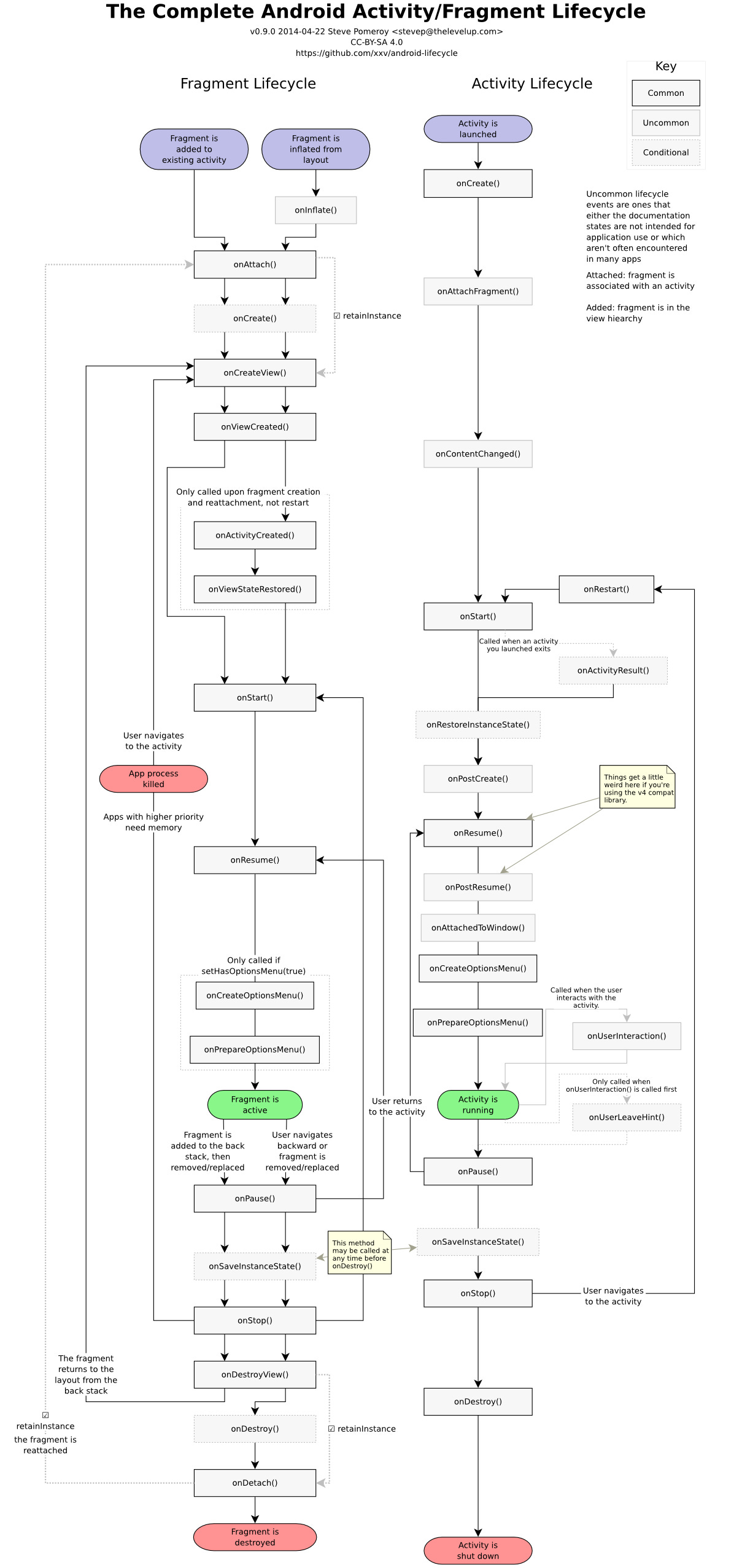
Android Nomad #38 - Activity/Fragment LifecycleThe complete Android Activity/Fragment LifecycleSidoSep 22, 2024ShareCredits - https://github.com/xxv/android-lifecyclePreviousNext